

取消
清空记录
历史记录
清空记录
历史记录
1. 空压机核心功能分析
空气压缩机作为工业生产中的关键动力设备,其核心功能是将电能或机械能转换为气体压力能,为各类气动系统提供稳定、清洁的压缩空气源。该设备广泛应用于自动化控制系统、气动执行机构驱动及工艺用气场景。
空压机在运行过程中,由于机械磨损、热应力变化及介质污染等因素,会产生一系列典型损耗现象,包括:
◆ 润滑油氧化老化导致润滑性能下降
◆ 空气滤芯堵塞引起进气阻力增大
◆ 冷却器积尘导致换热效率降低
◆ 阀片疲劳磨损引起密封性能劣化
◆ 轴承磨损导致机械效率下降
这些损耗直接影响设备运行效率与供气质量。研究表明,空压机的主要失效模式包括轴承磨损、阀片疲劳断裂、转子间隙增大及电机绝缘老化等,这些失效模式不仅降低设备能效,还可能引发非计划停机,进而影响整个生产线的稳定性与安全性。
因此,构建基于物理特性的健康状态评估模型,有助于实现空压机从被动维修向预测性维护的转变,提升设备全生命周期管理水平。
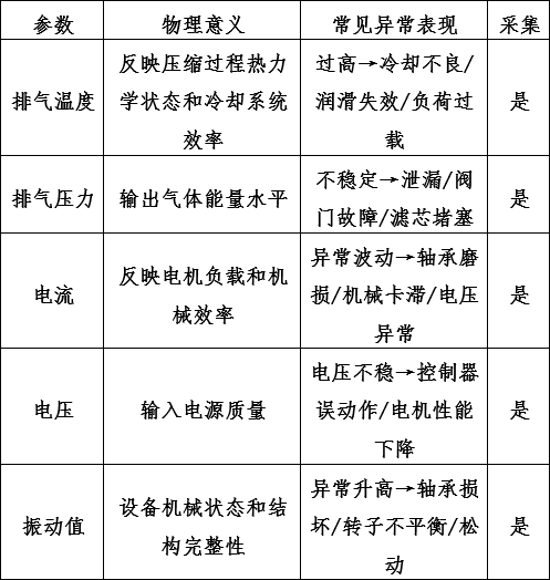
2. 空压机关键运行参数
二、健康状态定义
基于设备运行状态和历史维修记录,将空压机健康状态划分为以下等级:
三、数据模型构建
1. 物理驱动特征构建
基于空压机运行机理,构建以下关键特征指标:
2. 异常检测模型设计
采用孤立森林(Isolation Forest)算法进行异常检测。该算法是一种基于树结构的无监督异常检测方法,其核心原理是通过递归地随机选择特征并分割样本空间,使得异常点由于远离大多数数据分布而更容易被隔离。
2.1 算法优势
◆ 对高维数据具有良好的处理能力
◆ 不需要标记数据,适用于工业现场
◆ 计算复杂度低,适合实时检测
◆ 对异常点具有较高的检测敏感性
2.2 算法原理
孤立森林通过构建多棵孤立树(iTree)实现数据点的隔离。每棵孤立树采用以下过程:
◆ 随机选择一个特征维度
◆ 在该特征的最大值和最小值之间随机选择分割点
◆ 递归地重复上述过程,直到所有数据点被孤立
图1:孤立森林算法示例1
正常数据点需要更多的分割步骤才能被孤立,而异常点由于其稀疏性,往往在较少的步骤中就被孤立。
图2:孤立森林算法示例2
2.3 模型应用流程
◆ 数据预处理:标准化处理,消除量纲影响
◆ 特征选择:选取关键物理参数作为输入特征
◆ 模型训练:基于历史正常数据训练孤立森林模型
◆ 异常检测:计算新数据点的异常分数
◆ 阈值设定:根据业务需求设定异常判定阈值
3.健康检测与预警策略
建立多级健康评分体系,将设备健康状态量化为0-1之间的数值:
四、系统集成方案
系统提供健康诊断结果和诊断报告,并使用可视化方式展示健康趋势。用户可选择时间范围、站点和设备进行查询,获得以下可视化结果:
1.功能模块
◆ 数据查询模块:支持按时间、站点、设备等维度查询历史数据
◆ 健康评估模块:实时计算设备健康评分
◆ 异常检测模块:识别设备运行异常
◆ 预警推送模块:及时发送预警信息
◆ 报告生成模块:自动生成诊断报告
图3:设备实时运行数据
2.可视化展示
◆ 健康评分趋势曲线
◆ 关键参数实时监测图
◆ 异常事件时间轴
◆ 设备健康状态分布图
◆ 维护建议提示面板
图4:设备健康诊断结果
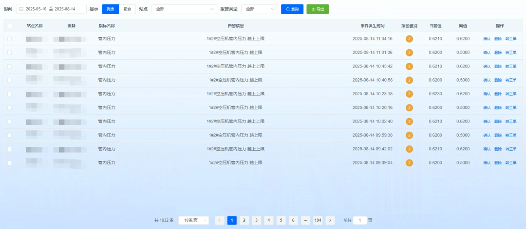
图5:设备异常告警记录
3.系统优势
◆ 科学性:基于物理特性和数据驱动相结合的方法
◆ 实时性:支持实时数据处理和异常检测
◆ 可解释性:提供清晰的诊断依据和维护建议
◆ 可扩展性:模块化设计便于功能扩展和系统集成
通过该方案的实施,可实现空压机设备的预测性维护,降低非计划停机风险,提高设备运行效率,延长设备使用寿命,为工业生产的稳定运行提供有力保障。
