

取消
清空记录
历史记录
清空记录
历史记录
1 系统需求
1.1 需求分析
为了满足光伏监控系统的要求,达到对光伏设备、光伏计量的多方位监控,使有关人员做出反应,采取措施,并对相关设备进行集中监控、集中维护和集中管理。监控系统设计遵循以下原则:
标准化
整个监控系统的设计符合国家标准或国际标准。系统软件、硬件均采用标准化设计,提供开放的接口,可与不同供应商的设备及软件系统互联互通。
稳定性
能源数据采集器采用嵌入式实时Linux操作系统和专门的硬件结构,性能稳定可靠,保证系统整体的稳定,尤其适合在环境比较复杂、可靠性要求较高的环境中运行。WEB系统平台采用J2EE业内专业级的开发框架,满足大数据采集、大容量数据存储和高并发的数据访问请求。
经济性
系统开发运行平台均采用当今最为通用的各种操作系统和开发工具,充分利用了我们在其它监控领域中成功应用的中间件和模块,减少在系统平台方面的投入,具有极高的性价比。
先进性
基于组态软件的设计理念,以一套通用平台,解决光伏数据采集、现地SCADA监控、云平台数据分析、手机App运维管理。四维一体的解决方案推动分布式光伏运维平台智能化。
扩展性
整个系统具有进一步扩展功能的能力,可以很好的适应现代智能管控的需求。保证用户在系统上进行有效的开发和使用,并为今后的发展提供一个良好的环境。可充分利用和保护现有网络资源便于当前以及以后的扩建;平台服务器具备扩展和堆叠能力,便于不同级别的中心整合与扩建,系统必须具有很强的监控点数、存储空间扩容能力。
实用性
以实时数据库为依托,可多用户多画面实时监控、远程控制、可连接多种报警设备完全满足用户的监控要求。
安全性
平台监控系统安全性在管理中是关键问题之一,安全性分为数据安全和信息安全,在上述三方面有如下要求:
数据安全:对数据进行多级别、分布式的存储,数据不容易受到破坏。数据的AES加密机制,保证数据在网络传输过程中的安全,不会被截获、篡改和利用;
信息安全:所有配置信息、管理信息、日志信息均存放在中心数据库,实行信息集中管理;
分级授权:对下属管理员的应用功能、访问范围进行授权。由下属管理员对所属机构操作员的应用功能、访问范围进行授权和管理。
1.2 建设目标
该系统可以帮助分布式光伏监控部门实现配电房的无人值守或者少人值守,可以实现对配电运营情况的实时监控、运营数据的分析和故障信息的报警提示,逐步推动电力监控的自动化、集中化和智能化。
系统建设分为两期实施,一期筹备数据采集,达到所有设备数据可以正确传输到平台,平台提供基础的功能模块,对数据的可视化有完整的显示,;二期对数据进行深度分析和利用,以数据为基础挖掘数据本身的价值,结合用户生产实际环境,指导用户进行光伏设备的信息搜集、、优化配电运行、以达到电能能效的最大化。
2 系统介绍
2.1 系统结构
系统采用三层高可用的结构,既可以完成终端层数据采集,也可以完成现地数据采集,并可以将数据发送到云平台,整个拓扑结构图如下:
2.1.1 数据采集结构

数据采集结构由三层模型构成,即设备数据采集层、现地数据监控层和云服务数据层。
2.1.2 WEB平台结构

WEB系统结构分为数据感知层、通讯服务层、数据处理层和数据展示层。
2.1.3 系统功能结构



2.2 系统功能
2.2.1 在线监测
在线监测分为三大模块显示,分别为系统概览、分路监测、监控点对比分析
系统概述

用户中心

一次接线图

状态监测(表格)

状态监测(曲线)

监测点对比

发电量对比

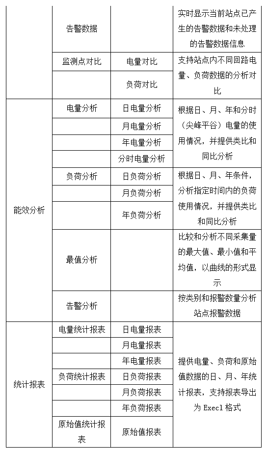
2.2.2 能效分析
能效管理主要通过对站点用电信息进行分析,通过对历史数据的集中分析、多维度分析,使站点用户对自身用电质量有一个详细了解。能效管理主要分为:电量分析、负荷分析、报装方式分析、最值分析、用电能效排名、分类分项分析、监测点对比分析。
发电量分析

负荷分析

最值分析
告警分析

2.2.3 统计报表
统计报表包括电量、负荷数据统计,可以将各类数据查询并导出Excel文件
电量统计报表

负荷统计报表

2.2.4 档案管理
档案管理提供对企业信息的管理、监控子站的管理、子站内设备信息的管理、电价管理和电费单管理
企业档案

子站档案

2.2.5 系统设置
系统设置主要系统管理员所具备的 权限,分为:系统菜单管理、角色管理和用户账户管理
用户管理

角色管理

系统菜单管理

2.3 系统特点
2.3.1 宽接入
系统可以接入各类型不同的设备,各种数据均可通过能源数据采集器(QT241N)进行数据采集,采集完成的数据,可以无缝接入到系统平台
2.3.2 实时性
数据采集与上传的频率可以达到秒级刷新,并能通过实时画面反馈到系统前端,供用户及时观察
2.3.3 扩展性
系统预留包括能效分析、智能运维和需量分析的接口,可以根据用户的需求进行二次开发
3 数据接入
系统平台的数据接入需要加装能源数据采集器(QT241N),能源数据采集器支持有线和无线两种方式。采用有线网络连接时,需要有固定的网络;采用无线方式(GPRS)时,需要提供移动或者联通的SIM卡,月流量不小于300M(具体视数据点决定和数据传送频率)
3.1 新配电房
新配电房按照国家标准建设,配电房中已经安装了具有通讯功能的设备,包括三相多功能仪表、综保等。对于这类配电房,为方便施工和管理可以加装能源采集柜。
3.1.1 能源采集柜结构及说明
1、结构
新配电房一般已经安装了智能仪表、综保等智能设备,为方便施工和保持配电房的布线、配电房的综合管理,可以以QT241N为基础,构建一套能源采集柜。能源采集柜的大小可以根据现场安装的条件,分为立体式柜箱和悬挂式小柜箱。 能源采集柜可以集中多台能源采集器,将所有的采集设备通讯线缆集中到一个柜子中处理,为施工和管理提供方便。具体结构如下图所示:

2、能源采集柜主要部件如下

3、接线示意图

3.2 旧配电房
旧配电房的改造,分为有智能采集终端和没有智能采集终端两种方案分析。
3.2.1 有智能仪表
旧配电房的改造,如果已经有智能采集设备,原则上仍然使用已安装的设备。针对此情况,仍然可以采用加装能源采集柜的方式,具体实施方式可参考新配电房。
3.2.2 无智能仪表
对于无智能采集装置的配电房,则需要先加装智能采集装置。智能采集装置在选型上面应该符合国家电力设备标准,通讯协议应该选用工业标准的modbusRTU协议、或者国标行标协议。

接线与安装
通信线缆可以采用普通的屏蔽双绞线,总长度不家超过1200米,各个设备的RS485口正负极必须连接正确,电缆屏蔽层一端接地。
3.3 设备及规约支持
3.3.1 设备与协议支持

3.3.2 能源数据采集器
能源数据采集器是采集设备与系统平台交互的重要一环,能源数据采集器的功能和稳定性,决定了平台数据的完整性和正确性。武汉舜通提供的能源采集器(QT241N)有如下特性:
硬件特性
1)丰富的数据接口,至少支持RS232/RS485、以太网口、CAN等接口
2)支持GPRS无线数据传输功能
3)支持USB接口,方便与U盘、USB设备进行连接,包括更新硬件驱动信息等
4)支持SD卡扩展采集器存储空间
5)支持一键重启功能
6)支持调试接口
7)电源范围:9V-40V
8)工作温度:-10 —— 75度
9)存储温度:-20 —— 80度
10)工作温度:10%RH —— 90%RH 无凝霜
11)抗震性能:符合IEC61131-2标准
12)抗静电性能:2.5Kv,符合EN61000-4-2、3级标准
13)认证标准:EN55011 Class A、EN60000-6-2、CE、FCC
软件特性
1)内置组态软件,方便工程人员可以快速与各种终端设备完成数据采集与通讯
2)内置实时数据库,数据可以达到毫秒级刷新
3)内置SQLite数据库,支持数据本地存储
4)支持丰富的协议,至少包括:IEC101、103、104、modbus、DL/T645规约以及各类PLC设备的通信规约
5)支持采集器的远程管理,包括上载配置、下载配置等,方便运维人员远程操作
6)支持数据的加密、断点数据上传
7)支持对通讯数据的实时监视功能
3.4 数据采集
为标准化采集层与系统层的数据对接,将采集层的数据采集点进行规则化的数据编码,有助于数据的衔接与平台数据的展示。根据现场设备的采集能力,我们标准化定义了采集的信息量,并为每个信息量分配了唯一的采集指标码,并以此为规范与平台数据进行对接。此信息采集量可以根据用户现场的实际情况,继续增加和调整。

3.5 数据上传
3.5.1 传输方式
能源数据采集器将设备的数据采集完成后,根据指定的协议,将数据上传到云平台。数据上传到到云平台,可以按照有线传输和无线传输两种方案。武汉舜通生产的能源数据采集器QT241N,同时支持有线网络和无线网络。
有线传输
采用有线传输时,将网络接入能源数据采集器的RJ45网口,为能源数据采集器分配固定的IP地址,并配置网关。网线到能源采集器的距离不应大于85m,如果有大于85m的情况,应该在此区间增加交换机或者连接器设备。

无线传输
由舜通提供的QT241N支持GPRS和LAN两种方式传输,如果现场不具备有线网线传输条件,可以使用GPRS方式传输。QT241N同时支持移动和联通的2G网络。
网络流量
以回路为单位,每个回路测试点的数量为50个点,上传频率按照15分钟上传一次,则大约需要流量为300M
1回路1天 = 50 * (60 / 15) * 24 * 20 + 18 = 96.018kb
1回路30天 = 96 * 30 = 2.88M
50回路30天 = 50 * 2.88 = 144M
网络信号
GPRS无线信号受地理位置、基站覆盖率和天气的影响,信号的强度会受到一些干扰。在使用GRPS信号传输时,应该加装有线天线,并尽可能将有线天线放置空旷位置。
3.5.2 传输规约
在数据上传中,使用武汉舜通定制规约STV1.0版本协议,该协议参考和引用了国家电力数据采集与平台建设方案。协议分为四个部分,通讯监测接口规范用于定义常用操作及心跳通讯机制的命令格式,数据上报接口规范用于定义数据上报命令格式,平台数据输出服务接口规范用于定义从平台获取数据的输入输出结构,应用服务集成规范用于定义平台集成第三方功能或服务的规约。
规约的功能

3.5.3 上传流程
3.6 档案信息
3.6.1 子站档案
为快速实现采集数据与平台信息的对接,在设备调试与安装的过程中应该提前准备好相关信息,如下:
详见附件表格
3.6.2 设备档案

4 服务器配置
4.1 服务器搭建方式
由武汉舜通提供的云能效管理平台是一个集成化程度高,模块化功能强的平台。整个系统平台由前置通讯服务器、数据存储服务器、WEB服务器、App服务器四大服务器组成。这四大服务器功能既可以分布式部署,也可以集中到一台服务器服务。
根据用户系统容量设计,500个站点的数据接入,先期可以将以上四大服务程序接入一台服务器。随着用户数据的增加和系统访问用户的增加,再适时考虑分离四大程序。
4.2 服务器硬件选型方案
服务器配置
1、 CPU:E5-2640 2.4GHz 2颗
2、 内存:32G (16 * 2)
3、 硬盘:SSD固态硬盘或者SAS硬盘,初期备用存储容量为10TB,RAID5/RAID10
4、 网卡:千兆网卡(或万兆)
5、 网络带宽:50M —— 100M
配置说明:
1、 CPU要求多主要、较高的主频,主要是因为主站和子站不只要负责数据的采集与通信传输、还要承担每个站点内部的数据管理和配置需求,对于高速传输与计算的数据,需要有较高的CPU主频来保证数据的处理速度、多主要的CPU能够支撑高并发的数据请求。
2、 内存除去系统占用2G,500站点的数据缓存和为数据库预留一部分的缓存空间
3、 硬盘是数据存储高速存储的瓶颈,所以如果配置为机械硬盘需要使用黑盘,10K以上的转速,有条件的可以安排SAS硬盘、固态硬盘
4、 网卡:按照秒级数据传输,1000M网卡的峰值速率是60M/s左右,500站点的数据峰值会达到15M/s左右
4.3 服务器集群方案
当系统接入的站点大于500个时,或者出现了系统访问速度变慢等问题时,此时应该增加服务器。增加的服务器配置可保持与第一批部署的服务器配置相当。多台服务器同时运行,构成服务器集群,可以有效地分担单台服务器的压力,以达到降低系统延时,提高系统吞吐量的问题
1 系统需求
1.1 需求分析
为了满足光伏监控系统的要求,达到对光伏设备、光伏计量的多方位监控,使有关人员做出反应,采取措施,并对相关设备进行集中监控、集中维护和集中管理。监控系统设计遵循以下原则:
标准化
整个监控系统的设计符合国家标准或国际标准。系统软件、硬件均采用标准化设计,提供开放的接口,可与不同供应商的设备及软件系统互联互通。
稳定性
能源数据采集器采用嵌入式实时Linux操作系统和专门的硬件结构,性能稳定可靠,保证系统整体的稳定,尤其适合在环境比较复杂、可靠性要求较高的环境中运行。WEB系统平台采用J2EE业内专业级的开发框架,满足大数据采集、大容量数据存储和高并发的数据访问请求。
经济性
系统开发运行平台均采用当今最为通用的各种操作系统和开发工具,充分利用了我们在其它监控领域中成功应用的中间件和模块,减少在系统平台方面的投入,具有极高的性价比。
先进性
基于组态软件的设计理念,以一套通用平台,解决光伏数据采集、现地SCADA监控、云平台数据分析、手机App运维管理。四维一体的解决方案推动分布式光伏运维平台智能化。
扩展性
整个系统具有进一步扩展功能的能力,可以很好的适应现代智能管控的需求。保证用户在系统上进行有效的开发和使用,并为今后的发展提供一个良好的环境。可充分利用和保护现有网络资源便于当前以及以后的扩建;平台服务器具备扩展和堆叠能力,便于不同级别的中心整合与扩建,系统必须具有很强的监控点数、存储空间扩容能力。
实用性
以实时数据库为依托,可多用户多画面实时监控、远程控制、可连接多种报警设备完全满足用户的监控要求。
安全性
平台监控系统安全性在管理中是关键问题之一,安全性分为数据安全和信息安全,在上述三方面有如下要求:
数据安全:对数据进行多级别、分布式的存储,数据不容易受到破坏。数据的AES加密机制,保证数据在网络传输过程中的安全,不会被截获、篡改和利用;
信息安全:所有配置信息、管理信息、日志信息均存放在中心数据库,实行信息集中管理;
分级授权:对下属管理员的应用功能、访问范围进行授权。由下属管理员对所属机构操作员的应用功能、访问范围进行授权和管理。
1.2 建设目标
该系统可以帮助分布式光伏监控部门实现配电房的无人值守或者少人值守,可以实现对配电运营情况的实时监控、运营数据的分析和故障信息的报警提示,逐步推动电力监控的自动化、集中化和智能化。
系统建设分为两期实施,一期筹备数据采集,达到所有设备数据可以正确传输到平台,平台提供基础的功能模块,对数据的可视化有完整的显示,;二期对数据进行深度分析和利用,以数据为基础挖掘数据本身的价值,结合用户生产实际环境,指导用户进行光伏设备的信息搜集、、优化配电运行、以达到电能能效的最大化。
2 系统介绍
2.1 系统结构
系统采用三层高可用的结构,既可以完成终端层数据采集,也可以完成现地数据采集,并可以将数据发送到云平台,整个拓扑结构图如下:
2.1.1 数据采集结构

数据采集结构由三层模型构成,即设备数据采集层、现地数据监控层和云服务数据层。
2.1.2 WEB平台结构

WEB系统结构分为数据感知层、通讯服务层、数据处理层和数据展示层。
2.1.3 系统功能结构



2.2 系统功能
2.2.1 在线监测
在线监测分为三大模块显示,分别为系统概览、分路监测、监控点对比分析
系统概述

用户中心

一次接线图

状态监测(表格)

状态监测(曲线)

监测点对比

发电量对比

2.2.2 能效分析
能效管理主要通过对站点用电信息进行分析,通过对历史数据的集中分析、多维度分析,使站点用户对自身用电质量有一个详细了解。能效管理主要分为:电量分析、负荷分析、报装方式分析、最值分析、用电能效排名、分类分项分析、监测点对比分析。
发电量分析

负荷分析

最值分析
告警分析

2.2.3 统计报表
统计报表包括电量、负荷数据统计,可以将各类数据查询并导出Excel文件
电量统计报表

负荷统计报表

2.2.4 档案管理
档案管理提供对企业信息的管理、监控子站的管理、子站内设备信息的管理、电价管理和电费单管理
企业档案

子站档案

2.2.5 系统设置
系统设置主要系统管理员所具备的 权限,分为:系统菜单管理、角色管理和用户账户管理
用户管理

角色管理

系统菜单管理

2.3 系统特点
2.3.1 宽接入
系统可以接入各类型不同的设备,各种数据均可通过能源数据采集器(QT241N)进行数据采集,采集完成的数据,可以无缝接入到系统平台
2.3.2 实时性
数据采集与上传的频率可以达到秒级刷新,并能通过实时画面反馈到系统前端,供用户及时观察
2.3.3 扩展性
系统预留包括能效分析、智能运维和需量分析的接口,可以根据用户的需求进行二次开发
3 数据接入
系统平台的数据接入需要加装能源数据采集器(QT241N),能源数据采集器支持有线和无线两种方式。采用有线网络连接时,需要有固定的网络;采用无线方式(GPRS)时,需要提供移动或者联通的SIM卡,月流量不小于300M(具体视数据点决定和数据传送频率)
3.1 新配电房
新配电房按照国家标准建设,配电房中已经安装了具有通讯功能的设备,包括三相多功能仪表、综保等。对于这类配电房,为方便施工和管理可以加装能源采集柜。
3.1.1 能源采集柜结构及说明
1、结构
新配电房一般已经安装了智能仪表、综保等智能设备,为方便施工和保持配电房的布线、配电房的综合管理,可以以QT241N为基础,构建一套能源采集柜。能源采集柜的大小可以根据现场安装的条件,分为立体式柜箱和悬挂式小柜箱。 能源采集柜可以集中多台能源采集器,将所有的采集设备通讯线缆集中到一个柜子中处理,为施工和管理提供方便。具体结构如下图所示:

2、能源采集柜主要部件如下

3、接线示意图

3.2 旧配电房
旧配电房的改造,分为有智能采集终端和没有智能采集终端两种方案分析。
3.2.1 有智能仪表
旧配电房的改造,如果已经有智能采集设备,原则上仍然使用已安装的设备。针对此情况,仍然可以采用加装能源采集柜的方式,具体实施方式可参考新配电房。
3.2.2 无智能仪表
对于无智能采集装置的配电房,则需要先加装智能采集装置。智能采集装置在选型上面应该符合国家电力设备标准,通讯协议应该选用工业标准的modbusRTU协议、或者国标行标协议。

接线与安装
通信线缆可以采用普通的屏蔽双绞线,总长度不家超过1200米,各个设备的RS485口正负极必须连接正确,电缆屏蔽层一端接地。
3.3 设备及规约支持
3.3.1 设备与协议支持

3.3.2 能源数据采集器
能源数据采集器是采集设备与系统平台交互的重要一环,能源数据采集器的功能和稳定性,决定了平台数据的完整性和正确性。武汉舜通提供的能源采集器(QT241N)有如下特性:
硬件特性
1)丰富的数据接口,至少支持RS232/RS485、以太网口、CAN等接口
2)支持GPRS无线数据传输功能
3)支持USB接口,方便与U盘、USB设备进行连接,包括更新硬件驱动信息等
4)支持SD卡扩展采集器存储空间
5)支持一键重启功能
6)支持调试接口
7)电源范围:9V-40V
8)工作温度:-10 —— 75度
9)存储温度:-20 —— 80度
10)工作温度:10%RH —— 90%RH 无凝霜
11)抗震性能:符合IEC61131-2标准
12)抗静电性能:2.5Kv,符合EN61000-4-2、3级标准
13)认证标准:EN55011 Class A、EN60000-6-2、CE、FCC
软件特性
1)内置组态软件,方便工程人员可以快速与各种终端设备完成数据采集与通讯
2)内置实时数据库,数据可以达到毫秒级刷新
3)内置SQLite数据库,支持数据本地存储
4)支持丰富的协议,至少包括:IEC101、103、104、modbus、DL/T645规约以及各类PLC设备的通信规约
5)支持采集器的远程管理,包括上载配置、下载配置等,方便运维人员远程操作
6)支持数据的加密、断点数据上传
7)支持对通讯数据的实时监视功能
3.4 数据采集
为标准化采集层与系统层的数据对接,将采集层的数据采集点进行规则化的数据编码,有助于数据的衔接与平台数据的展示。根据现场设备的采集能力,我们标准化定义了采集的信息量,并为每个信息量分配了唯一的采集指标码,并以此为规范与平台数据进行对接。此信息采集量可以根据用户现场的实际情况,继续增加和调整。

3.5 数据上传
3.5.1 传输方式
能源数据采集器将设备的数据采集完成后,根据指定的协议,将数据上传到云平台。数据上传到到云平台,可以按照有线传输和无线传输两种方案。武汉舜通生产的能源数据采集器QT241N,同时支持有线网络和无线网络。
有线传输
采用有线传输时,将网络接入能源数据采集器的RJ45网口,为能源数据采集器分配固定的IP地址,并配置网关。网线到能源采集器的距离不应大于85m,如果有大于85m的情况,应该在此区间增加交换机或者连接器设备。

无线传输
由舜通提供的QT241N支持GPRS和LAN两种方式传输,如果现场不具备有线网线传输条件,可以使用GPRS方式传输。QT241N同时支持移动和联通的2G网络。
网络流量
以回路为单位,每个回路测试点的数量为50个点,上传频率按照15分钟上传一次,则大约需要流量为300M
1回路1天 = 50 * (60 / 15) * 24 * 20 + 18 = 96.018kb
1回路30天 = 96 * 30 = 2.88M
50回路30天 = 50 * 2.88 = 144M
网络信号
GPRS无线信号受地理位置、基站覆盖率和天气的影响,信号的强度会受到一些干扰。在使用GRPS信号传输时,应该加装有线天线,并尽可能将有线天线放置空旷位置。
3.5.2 传输规约
在数据上传中,使用武汉舜通定制规约STV1.0版本协议,该协议参考和引用了国家电力数据采集与平台建设方案。协议分为四个部分,通讯监测接口规范用于定义常用操作及心跳通讯机制的命令格式,数据上报接口规范用于定义数据上报命令格式,平台数据输出服务接口规范用于定义从平台获取数据的输入输出结构,应用服务集成规范用于定义平台集成第三方功能或服务的规约。
规约的功能

3.5.3 上传流程
3.6 档案信息
3.6.1 子站档案
为快速实现采集数据与平台信息的对接,在设备调试与安装的过程中应该提前准备好相关信息,如下:
详见附件表格
3.6.2 设备档案

4 服务器配置
4.1 服务器搭建方式
由武汉舜通提供的云能效管理平台是一个集成化程度高,模块化功能强的平台。整个系统平台由前置通讯服务器、数据存储服务器、WEB服务器、App服务器四大服务器组成。这四大服务器功能既可以分布式部署,也可以集中到一台服务器服务。
根据用户系统容量设计,500个站点的数据接入,先期可以将以上四大服务程序接入一台服务器。随着用户数据的增加和系统访问用户的增加,再适时考虑分离四大程序。
4.2 服务器硬件选型方案
服务器配置
1、 CPU:E5-2640 2.4GHz 2颗
2、 内存:32G (16 * 2)
3、 硬盘:SSD固态硬盘或者SAS硬盘,初期备用存储容量为10TB,RAID5/RAID10
4、 网卡:千兆网卡(或万兆)
5、 网络带宽:50M —— 100M
配置说明:
1、 CPU要求多主要、较高的主频,主要是因为主站和子站不只要负责数据的采集与通信传输、还要承担每个站点内部的数据管理和配置需求,对于高速传输与计算的数据,需要有较高的CPU主频来保证数据的处理速度、多主要的CPU能够支撑高并发的数据请求。
2、 内存除去系统占用2G,500站点的数据缓存和为数据库预留一部分的缓存空间
3、 硬盘是数据存储高速存储的瓶颈,所以如果配置为机械硬盘需要使用黑盘,10K以上的转速,有条件的可以安排SAS硬盘、固态硬盘
4、 网卡:按照秒级数据传输,1000M网卡的峰值速率是60M/s左右,500站点的数据峰值会达到15M/s左右
4.3 服务器集群方案
当系统接入的站点大于500个时,或者出现了系统访问速度变慢等问题时,此时应该增加服务器。增加的服务器配置可保持与第一批部署的服务器配置相当。多台服务器同时运行,构成服务器集群,可以有效地分担单台服务器的压力,以达到降低系统延时,提高系统吞吐量的问题
